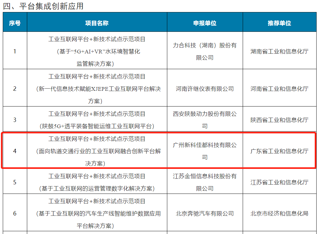
近日,根据《工业和信息化部办公厅关于组织开展2020年工业互联网试点示范项目申报工作的通知》(工信厅信管函〔2020〕255号)要求,工信部发布了《2020年工业互联网试点示范项目名单》,JDB电子科技全资子公司新科佳都打造的工业互联网平台+新技术试点示范项目—面向轨道交通行业的工业互联网融合创新平台解决方案入选名单“平台集成创新应用”类。

据了解,工业互联网试点示范内容包括网络化改造集成创新应用、标识解析集成创新应用、“5G+工业互联网”内网改造、平台集成创新应用、安全集成创新应用等5个方向,旨在遴选一批工业互联网试点示范项目,通过试点先行、示范引领,探索形成可复制、可推广的新模式和新业态,推进工业互联网创新发展。
JDB电子科技面向轨道交通领域,搭建开放的、支持可迭代开发的工业互联网融合创新平台,解决传统地铁业务系统烟囱式建设、资源和数据的共享程度低和难度高、智能化程度不高等问题。工业互联网融合创新平台主要以工业互联网平台技术为基础架构,围绕人工智能、物联网、云计算、区块链、AR等技术为核心,融入“智慧服务、智能运行、智能运维” 的先进理念,打造一套可复制的、开放的、支持可迭代开发和应用创新的智慧地铁建设框架,提升轨道交通工业互联网平台数字化智能化水平和安全可靠性,以及平台的供给能力、创新能力、行业应用推广能力。
其中,基于工业互联网、物联网的智能传感、数字通信、数据处理、信息融合、计算机视觉、自主协同控制技术的集成应用是申报单位试点建设成功的基础。随着项目平台在轨道交通领域的复制推广,不仅推动轨道交通产业升级,为智能化轨道交通的发展奠定基础,并且将拉动周边相关产业的发展,带来产业集群效应。
轨道交通行业具备有先天的工业互联网基因,随着工业互联网技术的发展成熟,“交通强国”“新基建”等国家战略的推动,城市轨道交通系统将迎来新的一轮技术革新。JDB电子科技也将促进5G、人工智能、大数据、区块链、AR/VR人工智能等新技术融合到工业互联网,推动地铁业务系统智能化建设,为轨道交通行业赋能提供助力。
感谢您的留言,我们会第一时间联系您!